○橋本市生活保護法施行細則
平成18年3月1日
規則第85号
(趣旨)
第1条 この規則は、生活保護法(昭和25年法律第144号。以下「法」という。)を施行するため、法、生活保護法施行令(昭和25年政令第148号)及び生活保護法施行規則(昭和25年厚生省令第21号)に定めるもののほか、必要な事項を定めるものとする。
(職権の委任)
第2条 法第19条第4項の規定により、法第24条から第28条まで、第30条から第37条まで、第48条第4項、第62条、第63条、第76条第1項、第77条第2項、第78条、第80条及び第81条に規定する保護の実施機関として行うべき市長の権限は、福祉事務所長に委任する。
(備付書類)
第3条 福祉事務所長は、被保護者につき次に掲げる書類を作成し、常にその記載事項について整理しておかなければならない。
(1) 生活保護面接記録票 (様式第1号)
(2) 保護台帳 (様式第2号)
(3) 保護決定調書 (様式第3号)
(4) 保護金品支給台帳 (様式第4号)
(5) ケース記録票 (様式第5号)
2 福祉事務所長は、次に掲げる書類を作成し、常にその記載事項について整理しておかなければならない。
(1) 相談受付簿 (様式第6号)
(2) ケース番号索引簿 (様式第7号)
(3) ケース番号登載簿 (様式第8号)
(4) 保護申請書受理簿 (様式第9号)
(5) 医療券交付処理簿 (様式第10号)
(6) 介護券交付処理簿 (様式第11号)
2 被保護者が、その居住地を他の福祉事務所の所管区域内に移転したときは、旧居住地を所管する福祉事務所長は、速やかに必要な決定を行い、被保護者の転出について(様式第12号)の書面により新居住地を所管する福祉事務所長に通知しなければならない。
3 前項の書面には、次に掲げる書類のうち保護の決定実施上必要と認められる最小限のものの写しを添付するものとする。
(1) 保護台帳 (様式第2号)
(2) 保護決定調書 (様式第3号)
(3) ケース記録票 (様式第5号)
(4) その他の書類
(保護の開始又は変更の申請書)
第5条 法第24条第1項又は第5項の規定による保護の開始又は変更の申請の書面の様式は、生活保護法による保護申請書(様式第13号)によるものとする。
3 第1項の書面に添付する書面は、次のとおりとする。
(1) 給与証明書 (様式第15号)
(2) 住宅補修計画書 (様式第16号)
(3) 生業計画書 (様式第17号)
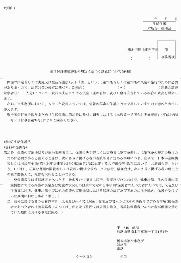
(調査依頼表)
第8条 法第29条の規定による調査の嘱託を行うときの調査依頼表は、生活保護法第29条の規定に基づく調査について(依頼)(様式第23号)によるものとする。
(扶養照会書)
第9条 法第4条第2項の扶養義務者の扶養の可否を確認するために、要保護者の扶養義務者に対し、扶養義務の履行について照会するときの扶養照会書は、扶養義務の履行について(照会)(様式第24号)によるものとする。
(入所依頼書)
第10条 法第30条第1項の規定により被保護者を保護施設若しくはその他の適当な施設に入所させ、又はこれらの施設若しくは私人の家庭に入所を委託するときに、その施設の長又は私人に対して発行する入所依頼書は、入所依頼書(様式第25号)によるものとする。
(保護金品の支給方法等)
第11条 福祉事務所長が被保護者に対して保護金品を交付する場合においては、担当員は当該被保護者等から様式第18号の書面又はこれに代わるものの提示を求めなければならない。
(不服申立書)
第12条 法に基づく処分に係る不服申立書は、審査・再審査請求書(様式第26号)とする。
(補則)
第13条 この規則に定めるもののほか、必要な事項は、市長が別に定める。
附則
(施行期日)
1 この規則は、平成18年3月1日から施行する。
(経過措置)
2 この規則の施行の日の前日までに、合併前の橋本市生活保護法施行細則(平成12年橋本市規則第52号)の規定によりなされた手続その他の行為は、この規則の相当規定によりなされたものとみなす。
附則(平成19年3月7日規則第3号)
この規則は、平成19年4月1日から施行する。
附則(平成27年12月28日規則第45号)
(施行期日)
1 この規則は、行政手続における特定の個人を識別する番号の利用等に関する法律附則第1条第4号に掲げる規定の施行の日(平成28年1月1日)から施行する。
(経過措置)
2 この規則の施行の際、この規則による改正前の様式による用紙で、現に残存するものは、当分の間、所要の修正を加え、なお使用することができる。
附則(平成28年3月31日規則第19号)
(施行期日)
1 この規則は、行政不服審査法(平成26年法律第68号)の施行の日(平成28年4月1日)から施行する。
(経過措置)
2 この規則の施行の際、第1条の規定による改正前の様式第3号、様式第4号及び様式第6号、第2条の規定による改正前の様式第6号から様式第10号まで及び様式第15号、第4条の規定による改正前の様式第18号から様式第20号まで、第5条の規定による改正前の様式第1号、様式第4号及び様式第6号、第6条の規定による改正前の様式第4号の1、様式第7号の2及び様式第10号の2、第7条の規定による改正前の様式第6号、第8条の規定による改正前の様式第1号、第9条の規定による改正前の様式第3号、第10条の規定による改正前の様式第2号、第11条の規定による改正前の様式第3号、様式第5号、様式第7号及び様式第13号から様式第15号まで、第12条の規定による改正前の様式第4号、第13条の規定による改正前の様式第8号、第14条の規定による改正前の様式第2号及び様式第3号、第15条の規定による改正前の様式第2号、第16条の規定による改正前の様式第2号、様式第3号、様式第6号、様式第8号、様式第9号、様式第13号、様式第16号、様式第17号、様式第19号、様式第22号、様式第25号及び様式第28号、第17条の規定による改正前の様式第1号から様式第15号まで、様式第18号及び様式第20号、第18条の規定による改正前の様式第2号及び様式第3号、第19条の規定による改正前の様式第4号、様式第14号及び様式第26号、第20条の規定による改正前の様式第4号から様式第6号までの用紙で、現に残存するものは、当分の間、所要の修正を加え、なお使用することができる。
附則(平成30年8月8日規則第21号)
この規則は、平成30年9月1日から施行する。
附則(令和3年3月9日規則第13号)
この規則は、公布の日から施行する。

































